
Mysteries of the Mesozoic is an interactive educational platform designed to spark curiosity about dinosaurs and Earth’s ancient history in middle school learners. Through an engaging, scroll-based timeline and an animated continental drift map, users can explore key periods of the Mesozoic Era while collecting dinosaur profiles along the way. The experience blends scientific accuracy with a sense of discovery and adventure, helping users understand not only the dinosaurs themselves, but also the shifting landscapes, evolving ecosystems, and massive spans of time that shaped life on Earth.
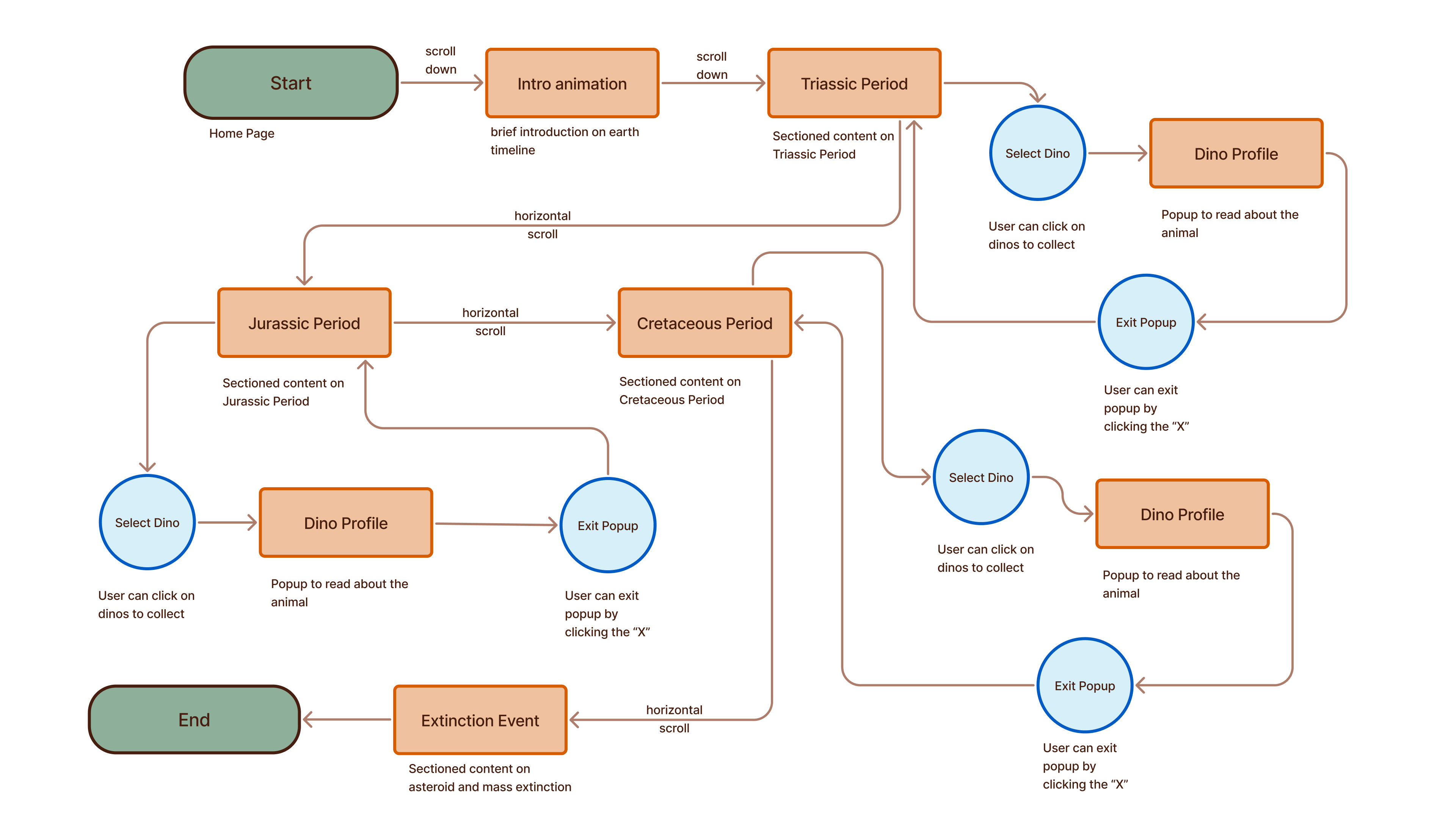
The visual style of Mysteries of the Mesozoic blends the charm of vintage exploration with a clean, modern interface. A subtle crumpled map texture sets the scene, while a flared serif typeface gives titles a timeless, field guide feel. Simple sans serif text keeps everything readable for younger users. Each time period—Triassic, Jurassic, and Cretaceous—is color-coded, helping users stay oriented as they scroll through prehistoric time.
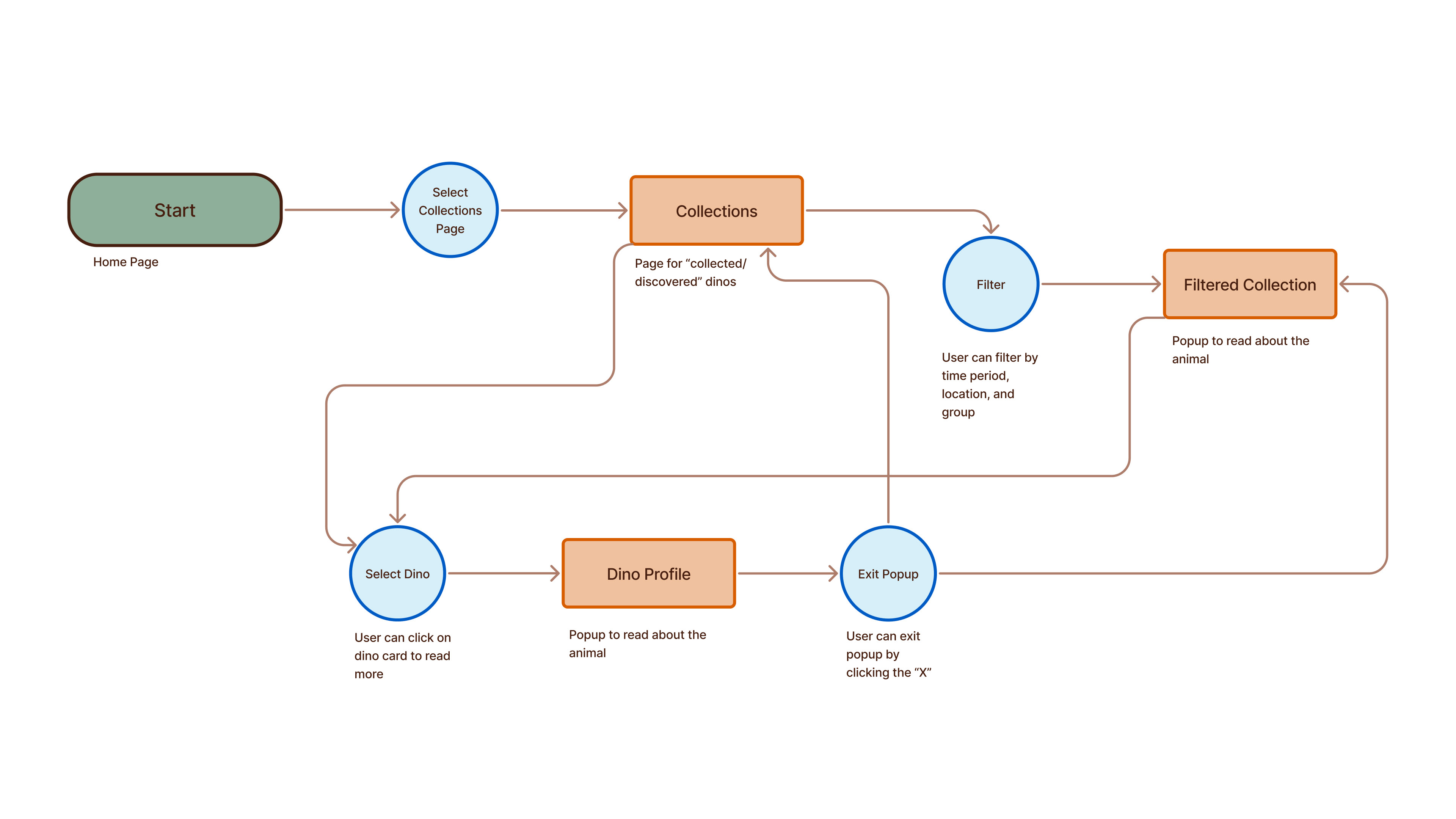
Custom navigation supports exploration at every step. A fixed side navigation allows quick access to all sections of the experience. In the timeline view, a color-coded bottom nav highlights events with interactive dots, making it easy to jump between major moments. On the continental drift map, collapsible folders let users explore by time period, and clickable pins reveal more about specific regions and the dinosaurs that lived there.























