Anna Leonard logo
Anna Leonard Visual Communicator UX/UI
& Web Designer Illustrator

Sip & Stir

Services

UX/UI Design, Mobile Design

Role

Researcher, UX/UI Designer,
Brand Designer, Illustrator

Overview

Sip and Stir is a mixology app featuring an extensive recipe database, personalized "My Bar" functionality for tracking available ingredients, smart recipe suggestions based on what users have on hand, and comprehensive guides covering mixology tools and techniques. The platform caters to a diverse audience, including home enthusiasts, health-conscious individuals, beginner mixologists, and those who prefer non-alcoholic beverages.

Challenge

The primary challenge was creating an intuitive and engaging platform that could effectively organize and present diverse drink recipes, accommodate ingredient-based discovery, and provide accessible guidance for users of all skill levels. The solution needed to be visually compelling, technically feasible, and capable of handling complex filtering and navigation requirements.

Research and Analysis

The research phase involved conducting competitive analysis of leading mixology apps and performing user interviews to identify pain points. Competitive analysis revealed gaps in ingredient-based search, personalization, and social features. User interviews highlighted the need for easy recipe discovery, ingredient ratio guidance, and health-conscious options.

Competitive Analysis

Imbiblia offered a simple, beginner-friendly interface with a batch calculator and over 450 recipes designed by an experienced bartender, but lacked ingredient search, personalization, and social features. Make Me a Cocktail provided an extensive database and innovative features, but was missing scaling, video tutorials, and social sharing capabilities.

User Interviews

Interviews with target users revealed struggles with ingredient ratios, difficulty finding suitable recipes, and interest in features like explore pages, ingredient-based suggestions, and nutritional information.

SWOT1 SWOT2

User Personas

Two primary personas were developed: social enthusiasts seeking creative, health-conscious drink options; busy professionals needing quick, family-friendly solutions; and aspiring mixologists looking to build confidence through accessible guidance and ingredient-based recommendations.

Persona 1 Persona 2

Ideation and Concept Development

MoSCoW prioritization identified must-have features that directly addressed user pain points. A sitemap was developed to strategically organize the app and solve the core challenges identified in user research.

MoSCoW Prioritization

Smart recipe suggestions, "My Bar" for ingredient tracking, and tools and technique guides were prioritized to address core needs. The information architecture included a home page with recommendations and search, a comprehensive Techniques and Tools section, "My Bar" for ingredient management, a profile section with favorites, and organized collections for efficient discovery.

MoSCoW Prioritization Diagram

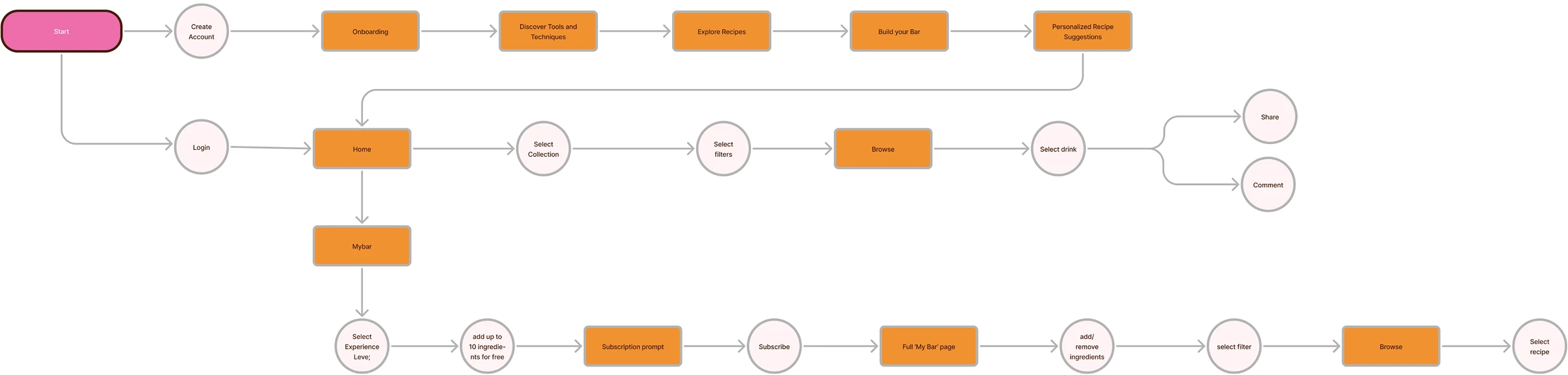
User Flow

A user flow was created to show how new users would navigate from onboarding through to discovering personalized recipes, using ingredient inventory and advanced filters for seamless discovery.

User Flow Diagram

Low-Fidelity Prototyping

Low-fidelity wireframes validated the core features that directly addressed the pain points uncovered in user research, focusing on helping users confidently create drinks with available ingredients regardless of skill level.

Low Fidelity Wireframes

Visual Identity

The visual identity of Sip and Stir creates a fun and approachable mixology experience through vibrant colors inspired by cocktail ingredients and sophisticated yet readable typography. The brand identity features a custom typeface and cocktail illustration, reflecting a fun and approachable mixology experience that welcomes users of all skill levels.

Logo System

The brand identity features a custom typeface that is both whimsical and sophisticated, complemented by a cocktail illustration, reflecting a fun and approachable mixology experience that welcomes users of all skill levels.

Anna Leonard logo

Color Palette

Inspired by cocktail ingredients, a vibrant color palette was developed to create visual energy and appeal. Bright reds and lime green evoke the colorful, creative nature of mixology.

color

Typography

The typography system uses a custom typeface exclusively for the logo to establish brand identity, paired with a clean sans serif for both headings and body text to ensure readability and consistency across all screens.

type

Illustrations and Visual System

Custom illustrations of cocktail equipment enhance visual guidance and make the interface more engaging and approachable for users learning new techniques.

illustrations

Iterative Prototyping and User Testing

Through iterative prototyping and user testing, the app's design and functionality were refined based on direct user feedback. Visual hierarchy, interface simplicity, and feature prioritization were improved to create a more intuitive and accessible experience.

screens

Final Prototype

The final prototype delivers an intuitive ingredient-based discovery system that transforms how users approach drink-making. "My Bar" and smart recipe suggestions eliminate guesswork, while advanced filtering, comprehensive technique guides, and curated collections provide multiple pathways for exploration and skill development.

Mockup

Onboarding

A streamlined onboarding experience introduces new users to the app's core features through five key steps: discovering essential mixology tools and techniques, exploring the recipe library, building their bar, receiving personalized recipe suggestions, and saving favorites.

Collections and Discovery

Curated themed collections including Classic Cocktails, Trending drinks, Health-focused options, Seasonal selections, and Mocktails make exploration intuitive and engaging.

Advanced Filtering

Multi-layered filtering enables users to narrow down recipes by spirit type, flavor profile, difficulty level, drink type, and timing.

Smart Recipe Suggestions

Users can add their available ingredients to "My Bar" and receive personalized recipe recommendations, eliminating guesswork.

Freemium Model

Core functionality is free, with premium subscribers gaining unlimited ingredient tracking and access to exclusive recipes.

Social Sharing and Community

Users can share favorite recipes to social media and engage with the community through in-app commenting.

Recipe Scaling

The scaling feature allows users to adjust serving sizes, automatically updating ingredient quantities.

Reflection and Impact

This project reinforced the importance of user-centered design in solving real problems. Iterative testing taught that simplicity often requires multiple rounds of refinement, and thoughtful feature prioritization and a well-designed freemium model can balance user accessibility with business sustainability.

Return to top